№ 1.24
Задание:
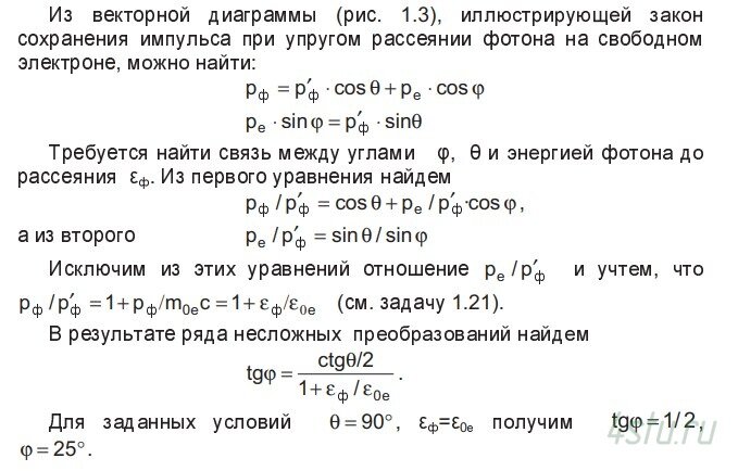
Для условий задачи 1.21 найти угол отдачи (угол между направлением импульса фотона до рассеяния и импульсом электрона).
Решение:

Для условий задачи 1.21 найти угол отдачи (угол между направлением импульса фотона до рассеяния и импульсом электрона).