№ 1.22
Задание:
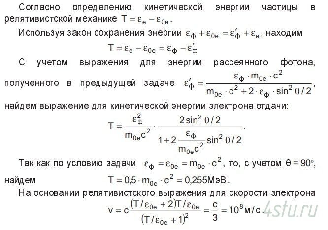
Вычислить кинетическую энергию электрона отдачи, если угол рассеяния θ = 90º и энергия фотона равна энергии покоя электрона εф = ε0e. Какова при этом скорость электрона?
Решение:

Вычислить кинетическую энергию электрона отдачи, если угол рассеяния θ = 90º и энергия фотона равна энергии покоя электрона εф = ε0e. Какова при этом скорость электрона?