№ 1.10
Задание:
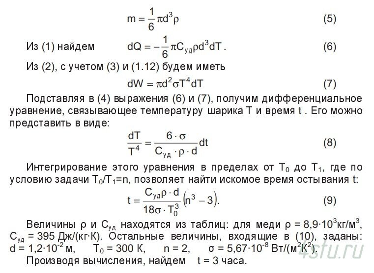
Медный шарик диаметром d = 1,2 см поместили в откачанный сосуд, температура стенок которого поддерживается близкой к абсолютному нулю. Начальная температура шарика Т0 = 300 К. Считая поверхность шарика абсолютно черной, найти, через сколько времени его температура уменьшится в n = 2,0 раза.
Решение:
.jpg)
.jpg)