№ 2.58
Задание:
На каком расстоянии ∆х друг от друга будут находиться на экране две линии ртутной дуги (λ1 = 577 нм и λ2 = 579,1 нм) в спектрах первого и второго порядков, полученных при помощи дифракционной решетки? Фокусное расстояние линзы, проецирующей спектры на экран, F = 0,6 м. Постоянная решетки d = 2 мкм.
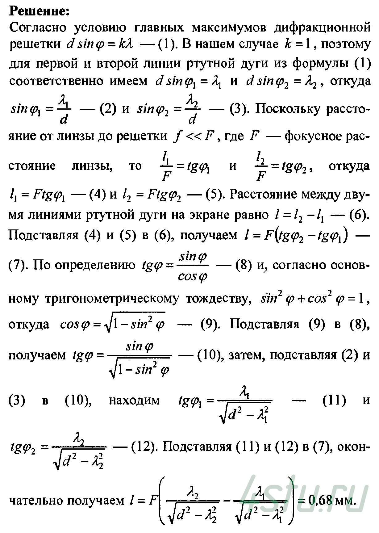
Решение:
