№ 2.44
Задание:
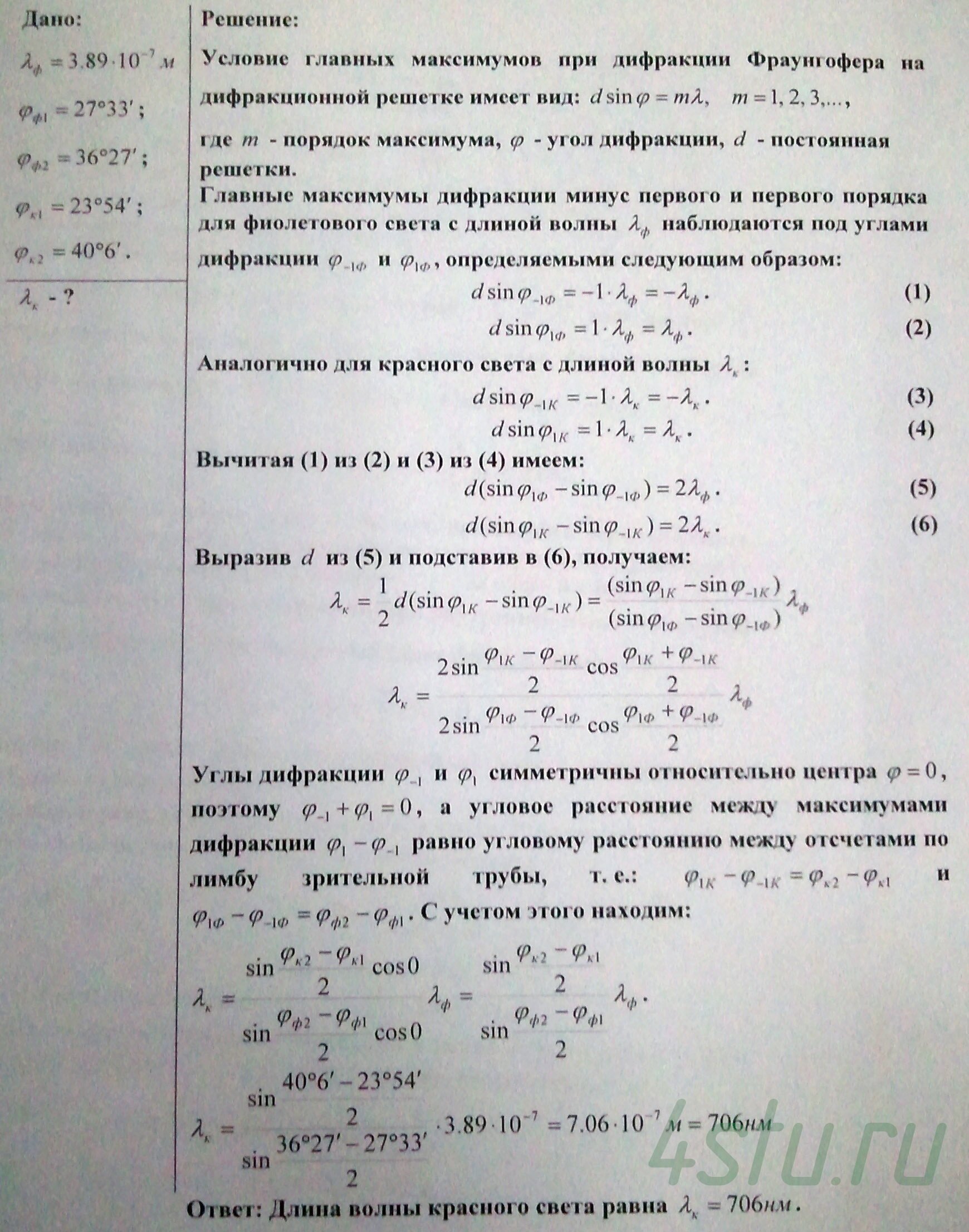
На дифракционную решетку нормально падает пучок света от разрядной трубки, наполненной гелием. Сначала зрительная труба устанавливается на фиолетовые линии (λф = 389 нм) по обе стороны от центральной полосы в спектре первого порядка. Отсчеты по лимбу вправо от нулевого деления дали ϕф1 = 27°33′ и ϕф2 = 36°27′. После этого зрительная труба устанавливается на красные линии по обе стороны от центральной полосы в спектре первого порядка. Отсчеты по лимбу вправо от нулевого деления дали ϕk1 = 23°54′ и ϕk2 = 40°6′. Найти длину волны λк красной линии спектра гелия.
Решение:
