№ 6.48
Задание:
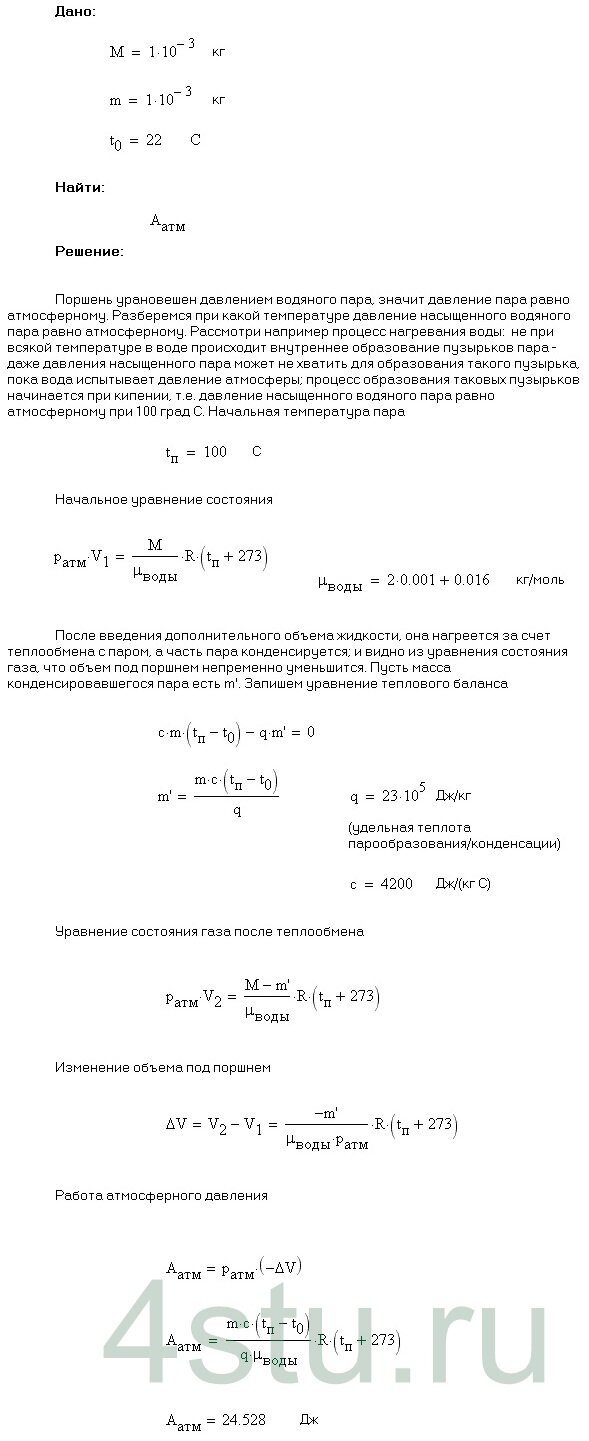
В теплоизолированным цилиндре под невесомым поршнем находится m1 = 1 г насыщенного водяного пара. Наружное давление нормальное. В цилиндр ввели m2 = 1 г воды при температуре Т2 = 295 К. Пренебрегая теплоемкостью цилиндра и трением, найти работу сил атмосферного давления при опускании поршня. Пар считать идеальным газом. Молярная масса воды μ = 0,018 кг/моль, удельная теплота парообразования воды q = 2,26·106 Дж/кг, удельная теплоемкость воды суд = 4200 Дж/(кг·К).
Решение:
