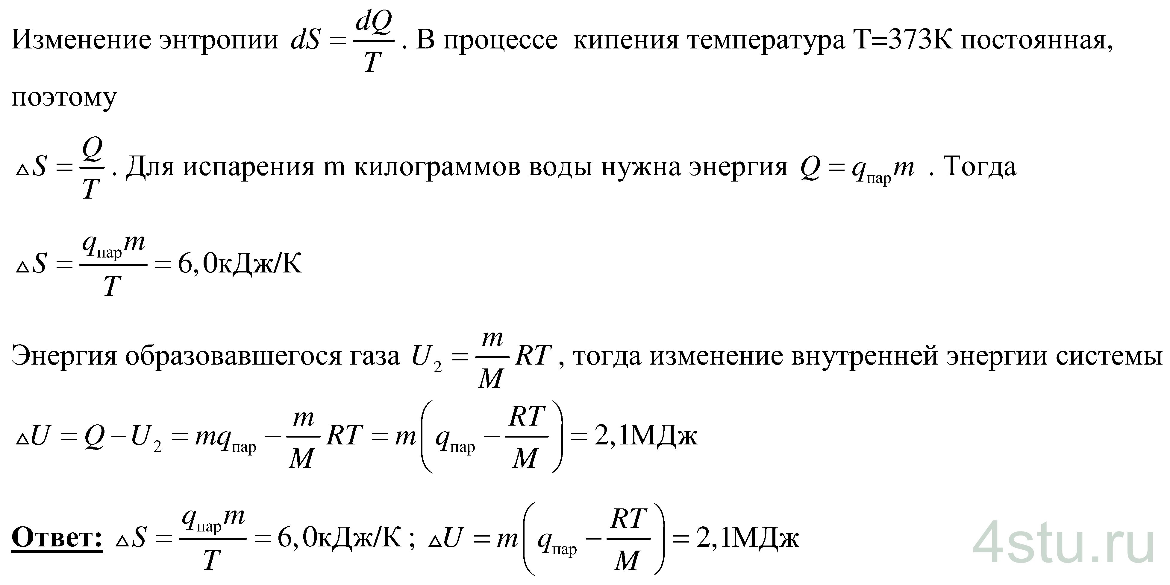
№ 6.46
Задание:
Вода массой m = 1 кг, кипящая при нормальном атмосферном давлении, целиком превратилась в насыщенный пар. Найти приращение энтропии и внутренней энергии этой системы, считая пар идеальным газом. Удельная теплота парообразования воды q = 2,26·106 Дж/кг, молярная масса воды μ = 0,018 кг/моль.
Решение:
