№ 5.75
Задание:
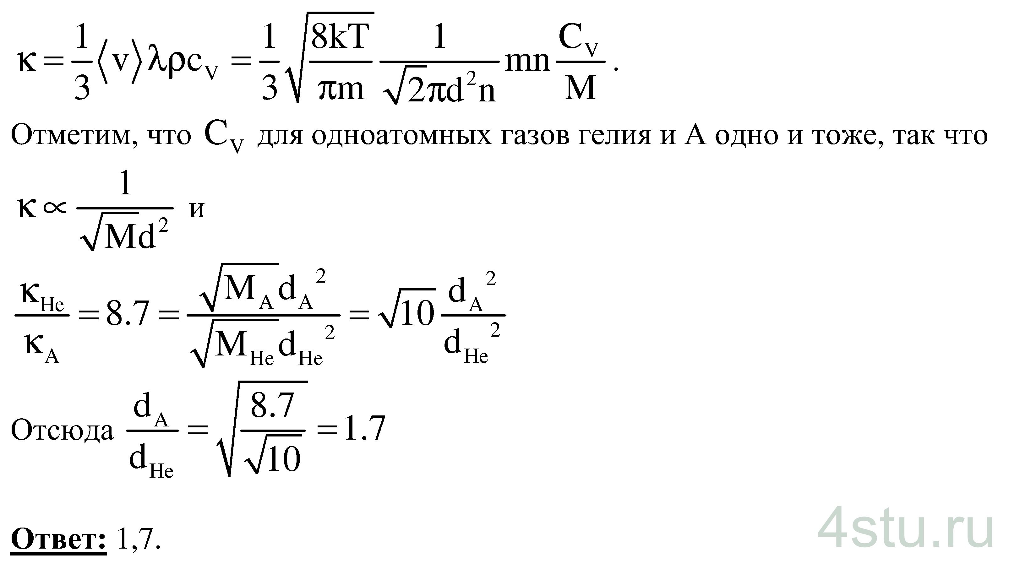
Коэффициент теплопроводности гелия в m = 8,7 раза больше, чем у аргона. Найти отношение эффективных диаметров атомов аргона и гелия. Отношение молярных масс аргона и гелия μAr/μHe = 10.
Решение:

Коэффициент теплопроводности гелия в m = 8,7 раза больше, чем у аргона. Найти отношение эффективных диаметров атомов аргона и гелия. Отношение молярных масс аргона и гелия μAr/μHe = 10.