№ 5.15
Задание:
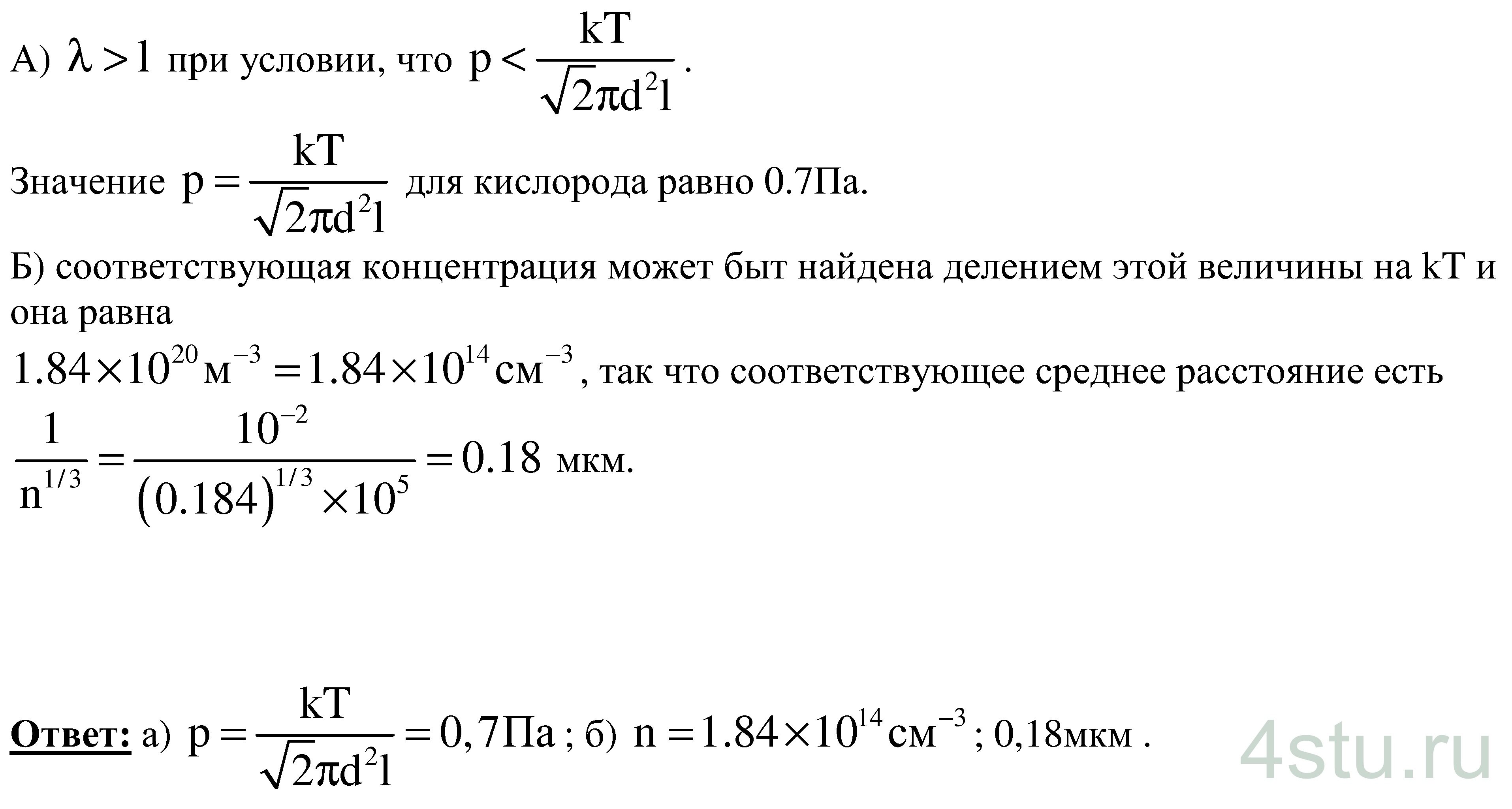
Кислород находится при t = 0°С в сосуде с характерным размером L = 10 мм. Найти давление Р газа, ниже которого средняя длина свободного пробега молекул λ > L, и соответствующую этому давлению концентрацию молекул кислорода. Эффективный диаметр молекулы кислорода равен dэф = 3,6·10–10 м.
Решение:
