№ 3.74
Задание:
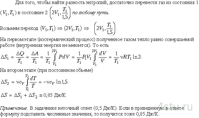
В сосудах 1 и 2 находится по ν = 1,2 моля газообразного гелия. Отношение объемов сосудов V2 / V1 = α = 2, а отношение абсолютных температур гелия в сосудах T1 / T2 = β = 1,5. Найти разность энтропий (S2 - S1) гелия в этих сосудах.
Решение:
