№ 2.82
Задание:
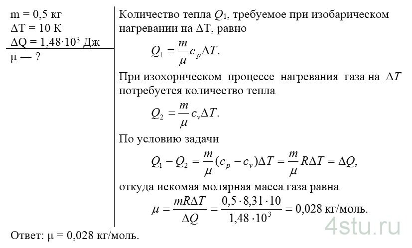
Определить молярную массу газа, если при нагревании m = 0,5 кг этого газа на ΔТ = 10 К изобарически требуется на ΔQ = 1,48 кДж тепла больше, чем при изохорическом нагревании.
Решение:

Определить молярную массу газа, если при нагревании m = 0,5 кг этого газа на ΔТ = 10 К изобарически требуется на ΔQ = 1,48 кДж тепла больше, чем при изохорическом нагревании.