№ 1.82
Задание:
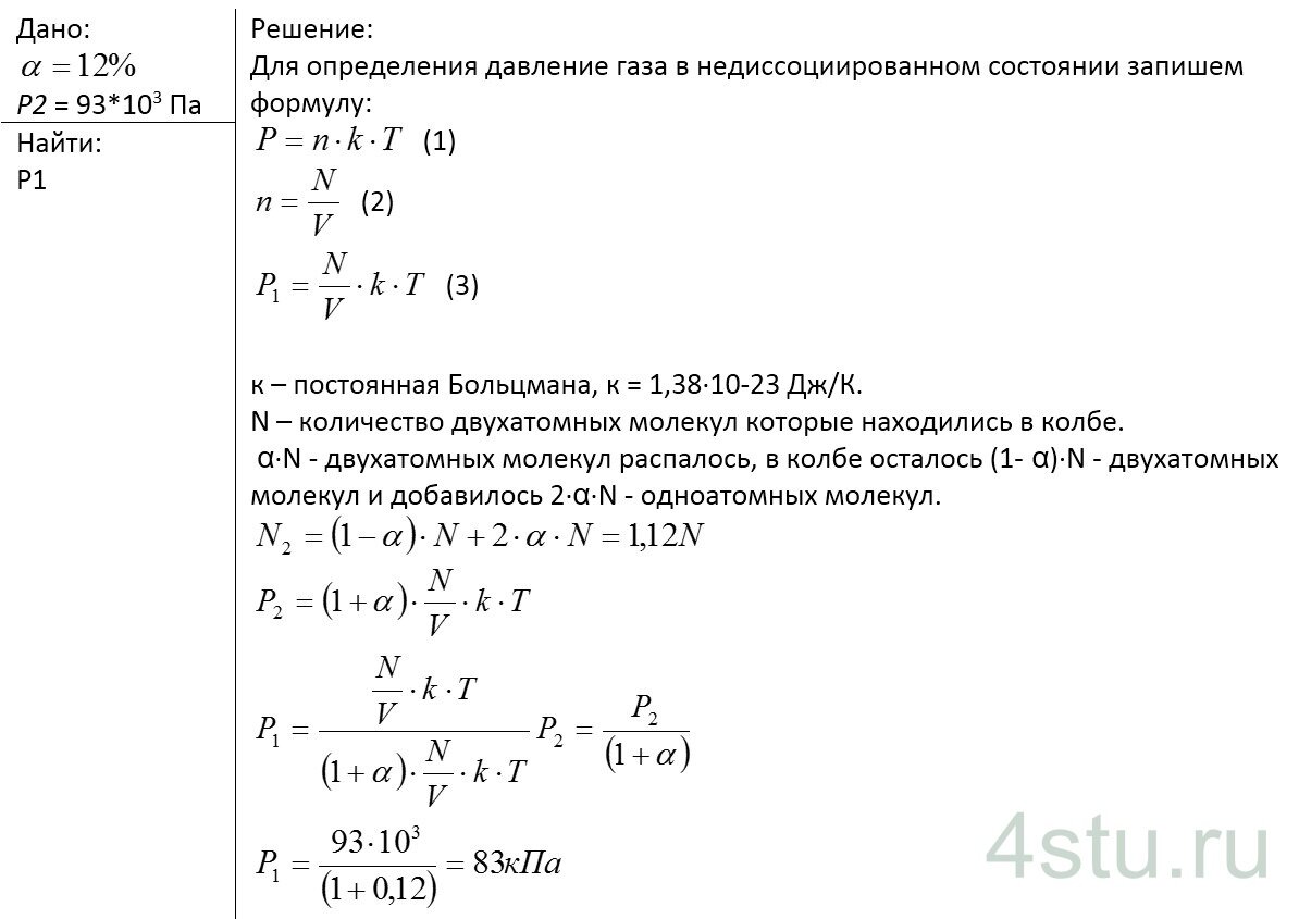
В сосуде находится идеальный двухатомный газ. Под действием ультрафиолетового излучения распалось на атомы α = 12% молекул и после этого установилось давление Р = 93 кПа. Определить первоначальное давление в сосуде. Температуру газа считать постоянной.
Решение:
