№ 7.56
Задание:
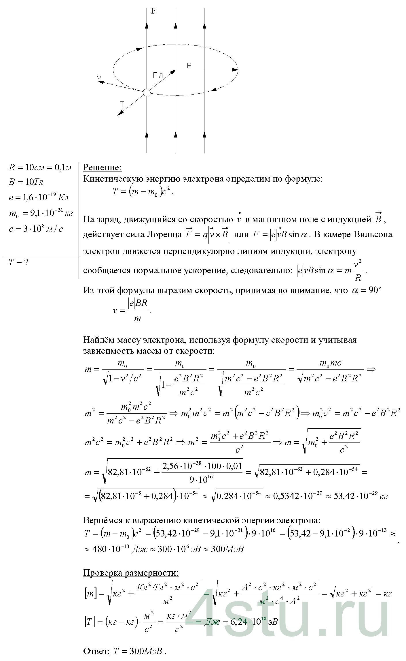
Электрон, влетевший в камеру Вильсона, оставил след в виде дуги окружности радиусом r = 10 см. Камера находится в однородном магнитном поле с индукцией B = 10 Tл. Определить кинетическую энергию Т электрона.
Решение:

Электрон, влетевший в камеру Вильсона, оставил след в виде дуги окружности радиусом r = 10 см. Камера находится в однородном магнитном поле с индукцией B = 10 Tл. Определить кинетическую энергию Т электрона.