№ 7.47
Задание:
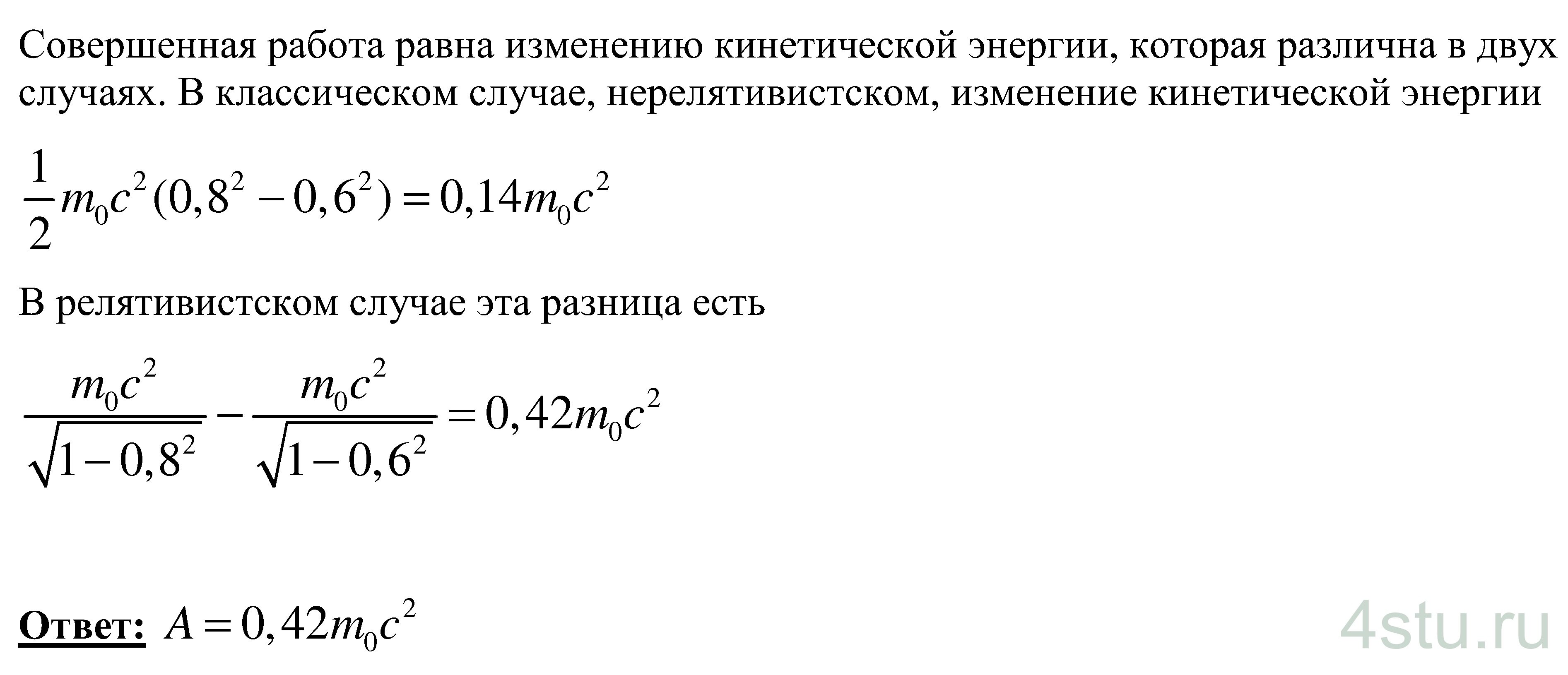
Какую работу нужно совершить, чтобы увеличить скорость частицы массы m от 0,6с до 0,8с. Сравнить результат со значением, полученным по нерелятивистской формуле.
Решение:
Два варианта решения задачи.jpg)
.jpg)
Какую работу нужно совершить, чтобы увеличить скорость частицы массы m от 0,6с до 0,8с. Сравнить результат со значением, полученным по нерелятивистской формуле.