№ 6.42
Задание:
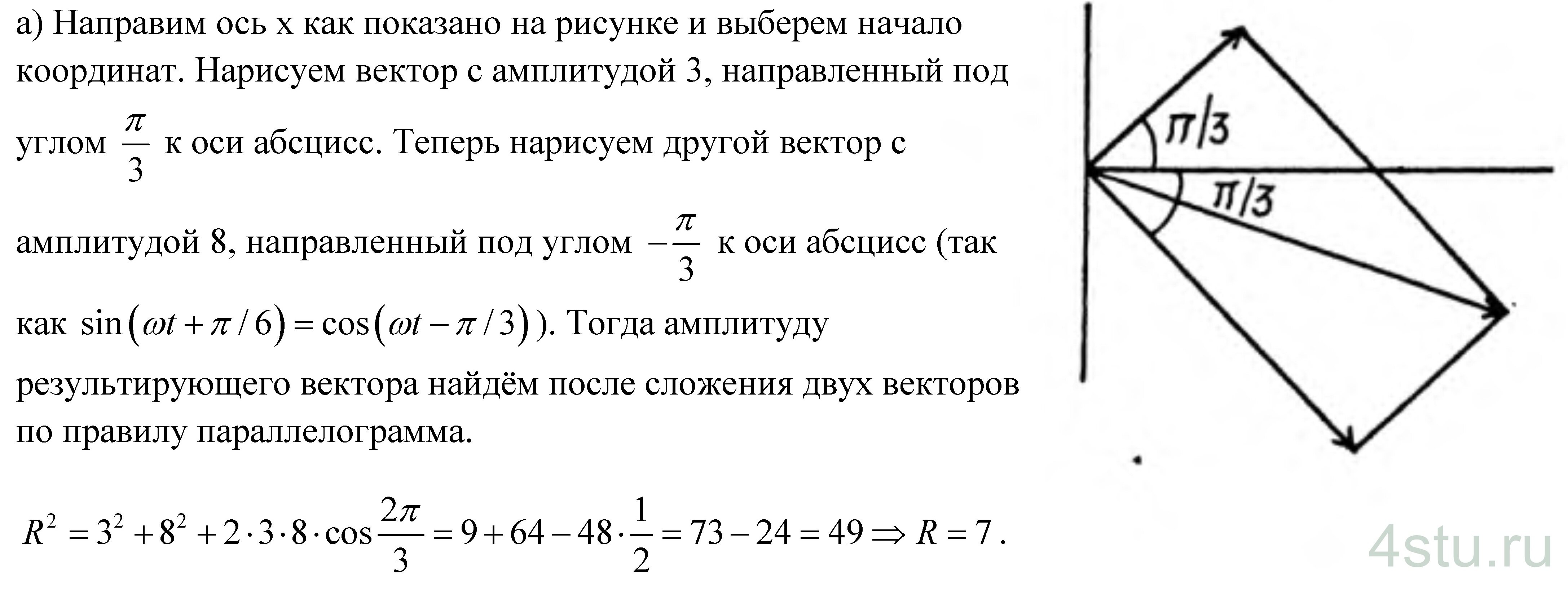
Найти графически амплитуду А колебаний, которые возникают при сложении следующих колебаний одного направления: x1 = 3 cos (ωt + π/3), x2 = 8 sin(ωt + π/6).
Решение:

Найти графически амплитуду А колебаний, которые возникают при сложении следующих колебаний одного направления: x1 = 3 cos (ωt + π/3), x2 = 8 sin(ωt + π/6).