№ 5.50
Задание:
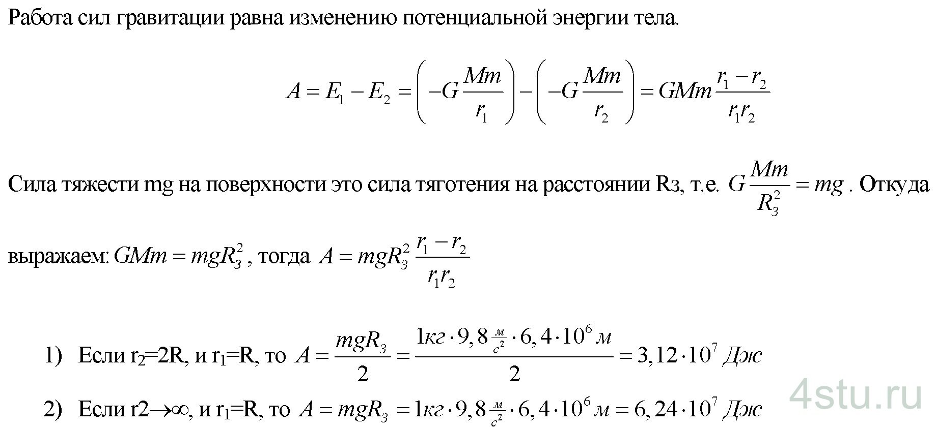
Определить работу А, которую совершат силы гравитационного поля Земли, если тело массой М = 1 кг упадет на поверхность Земли 1) с высоты h, равной радиусу R Земли; 2) из бесконечности.
Решение:

Определить работу А, которую совершат силы гравитационного поля Земли, если тело массой М = 1 кг упадет на поверхность Земли 1) с высоты h, равной радиусу R Земли; 2) из бесконечности.