№ 3.23
Задание:
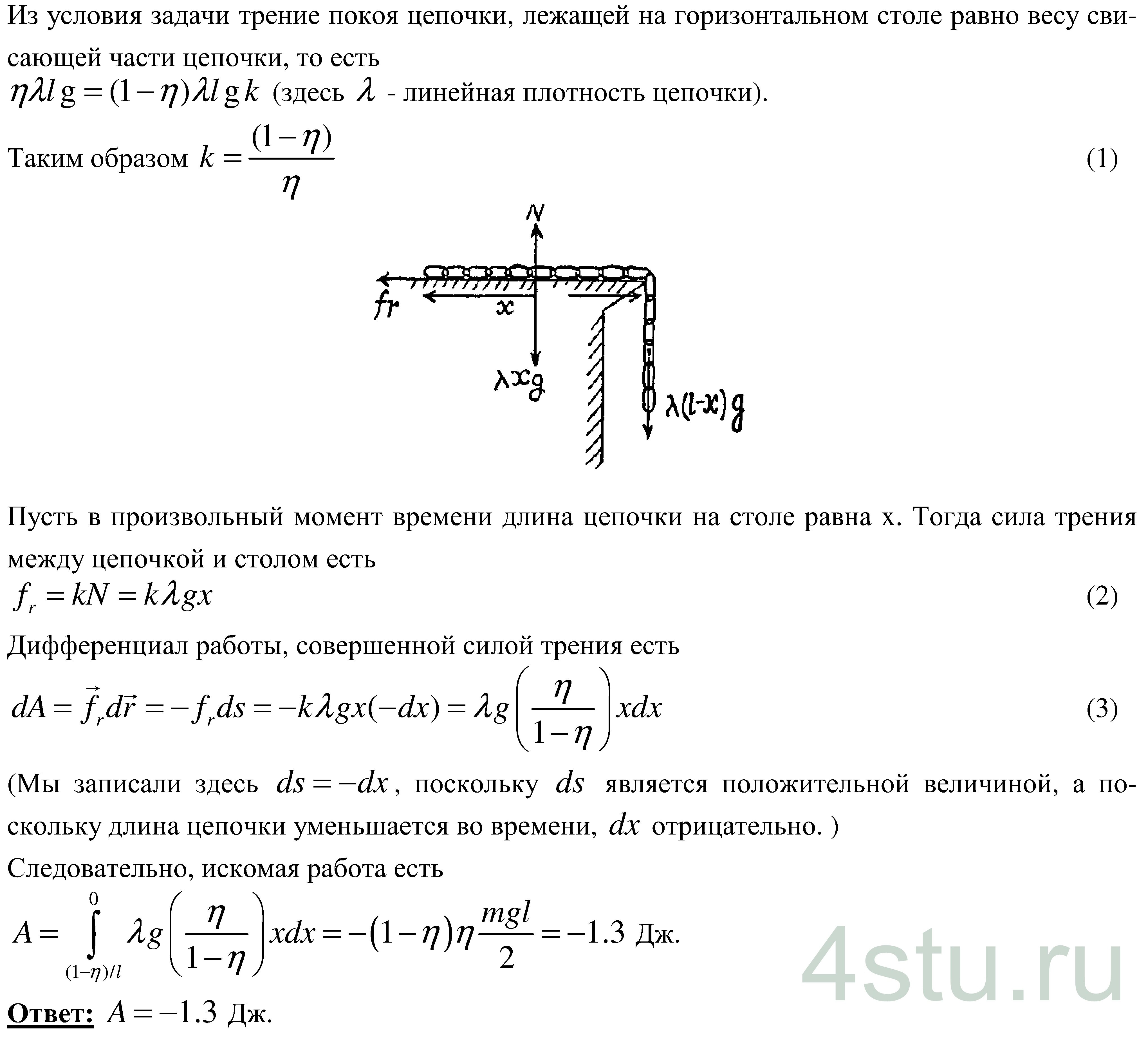
Цепочка массой m = 0,8 кг и длины l = 1,5 м лежит на шероховатом столе так, что один ее конец свешивается у его края. Цепочка начинает сама соскальзывать, когда ее свешивающаяся часть составляет η = 1/3 длины цепочки. Какую работу совершат силы трения, действующие на цепочку, при ее полном соскальзывании со стола?
Решение:
