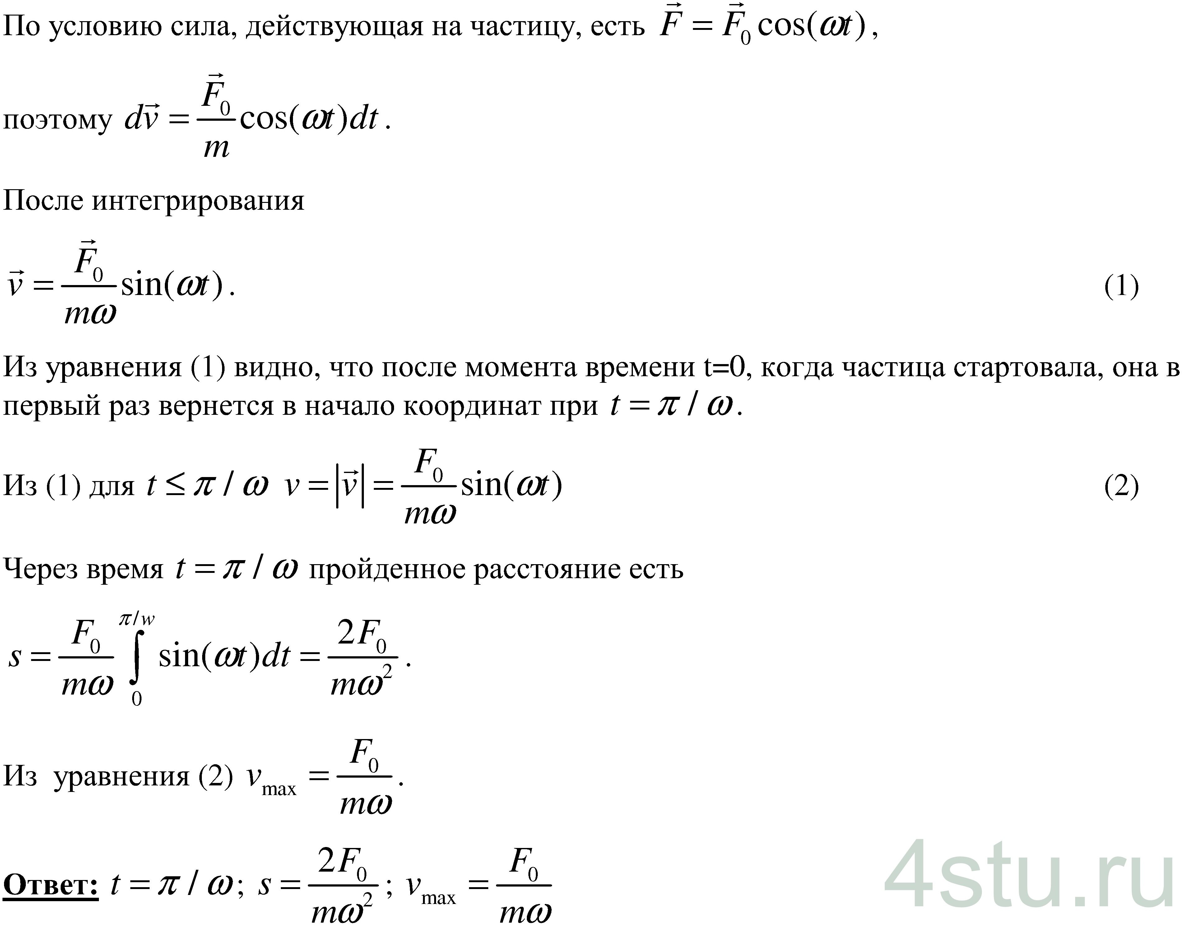
№ 2.49
Задание:
В момент t = 0 частица массы m начинает двигаться под действием силы F = F0 sin(ωt), где F0 и ω - постоянные. Сколько времени будет двигаться частица до первой остановки? Какой путь она пройдет за это время? Какова максимальная скорость частицы на этом пути?
Решение:
