№ 1.84
Задание:
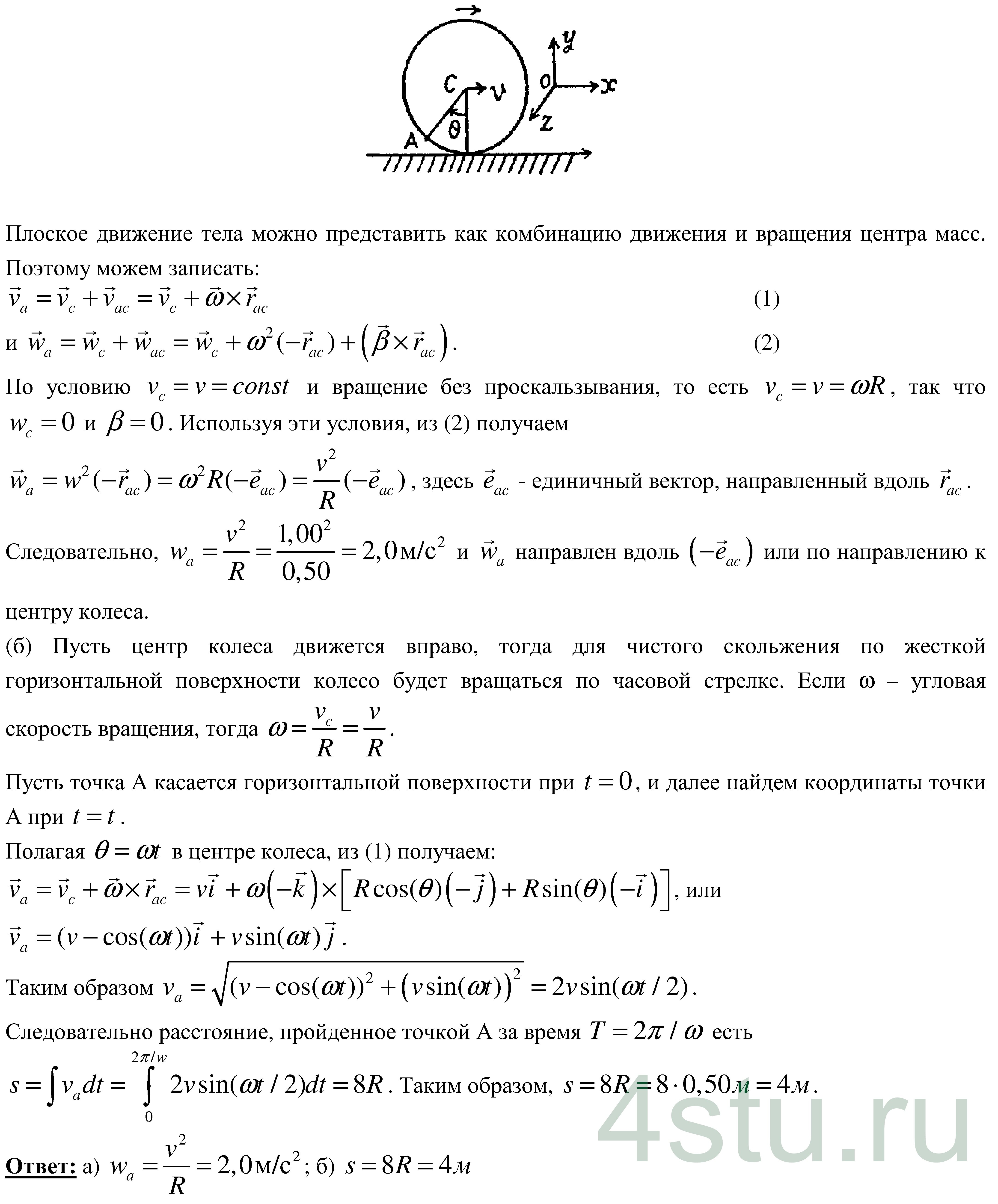
Колесо радиуса R = 0,5 м катится без скольжения по горизонтальной дороге (рис. 1.9) со скоростью v0 = 1 м/с . Найти величину и направление ускорения точки В.

Решение:

Колесо радиуса R = 0,5 м катится без скольжения по горизонтальной дороге (рис. 1.9) со скоростью v0 = 1 м/с . Найти величину и направление ускорения точки В.