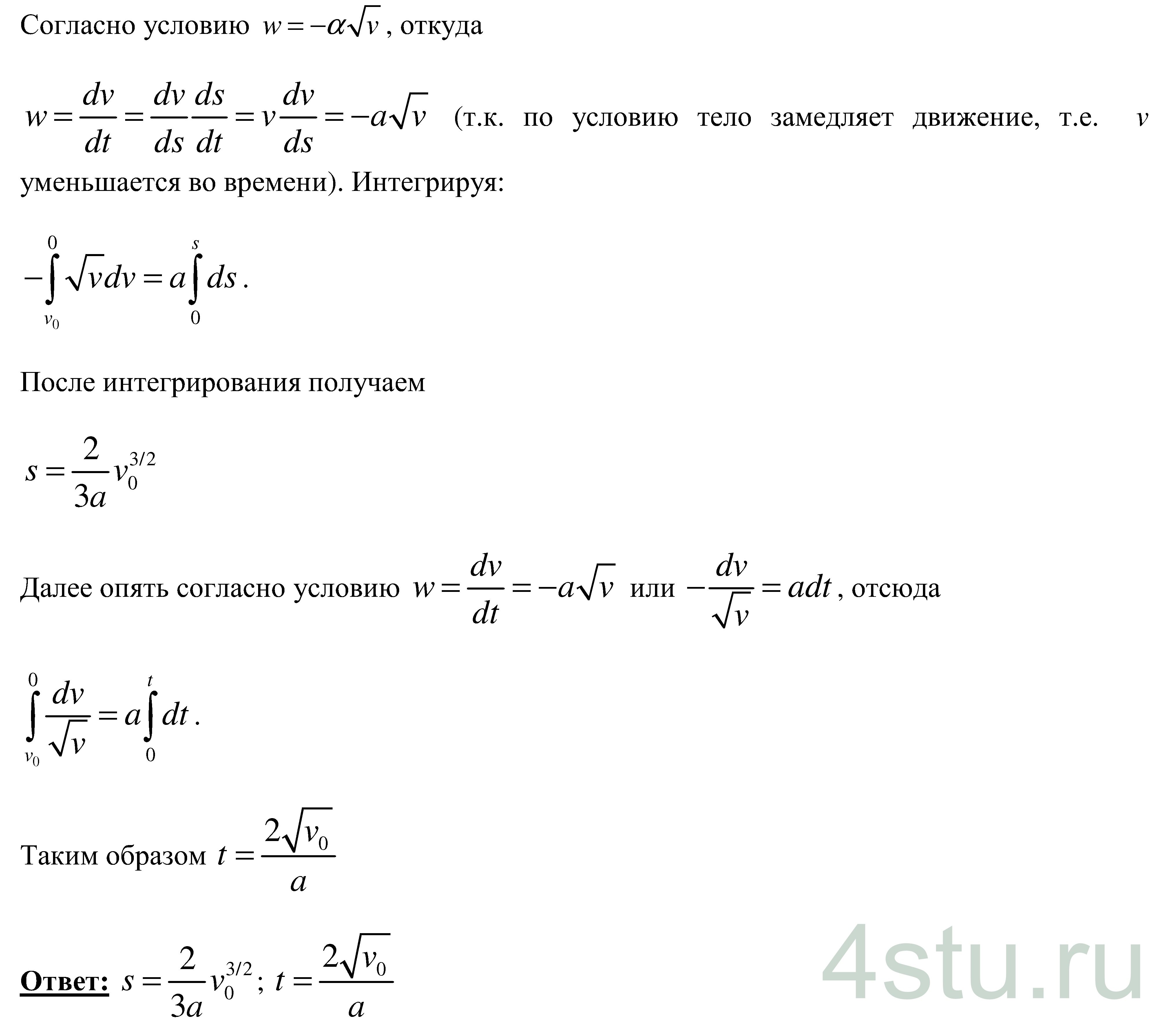
№ 1.53
Задание:
Материальная точка движется прямолинейно с начальной скоростью v0. За какое время она остановится, и какой путь до остановки пройдет, если начнет торможение с ускорением, величина которого изменяется по закону a = β√v, β = const, β > 0?
Решение:
