№ 6.44
Задание:
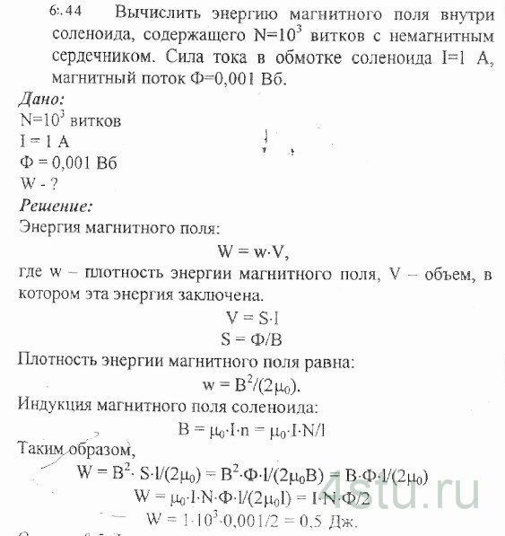
Вычислить энергию магнитного поля внутри соленоида, содержащего N = 103 витков с немагнитным сердечником. Сила тока в обмотке соленоида i = 1 A, магнитный поток Ф = 0,001 Вб.
Решение:

Вычислить энергию магнитного поля внутри соленоида, содержащего N = 103 витков с немагнитным сердечником. Сила тока в обмотке соленоида i = 1 A, магнитный поток Ф = 0,001 Вб.