№ 3.32
Задание:
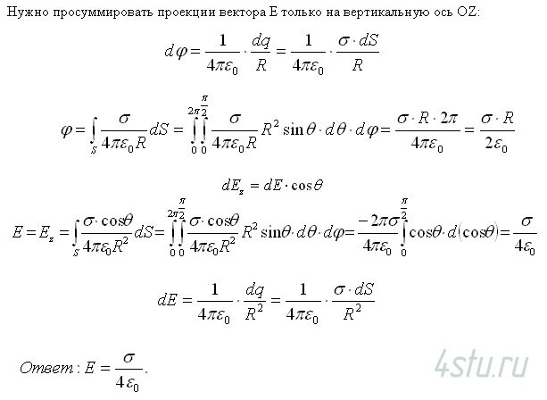
Найти потенциал и напряженность электрического поля в центре полусферы радиуса R, заряженной равномерно с поверхностной плотностью σ.
Решение:

Найти потенциал и напряженность электрического поля в центре полусферы радиуса R, заряженной равномерно с поверхностной плотностью σ.