№ 3.31
Задание:
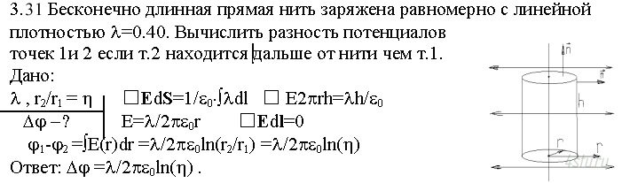
Имеется бесконечно длинная прямая нить, заряженная равномерно с линейной плотностью λ = 0,40 мкКл/м. Вычислить разность потенциалов точек 1 и 2, если точка 2 находится в η = 2,0 раза дальше от нити, чем точка 1.
Решение:

Имеется бесконечно длинная прямая нить, заряженная равномерно с линейной плотностью λ = 0,40 мкКл/м. Вычислить разность потенциалов точек 1 и 2, если точка 2 находится в η = 2,0 раза дальше от нити, чем точка 1.