№ 3.2
Задание:
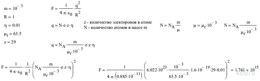
С какой силой взаимодействовали бы два медных шарика, каждый массы 1 г, находясь на расстоянии 1 м друг от друга, если бы суммарный заряд всех электронов в них отличался на 1% от суммарного заряда всех ядер?
Решение:

С какой силой взаимодействовали бы два медных шарика, каждый массы 1 г, находясь на расстоянии 1 м друг от друга, если бы суммарный заряд всех электронов в них отличался на 1% от суммарного заряда всех ядер?