№ 2.81
Задание:
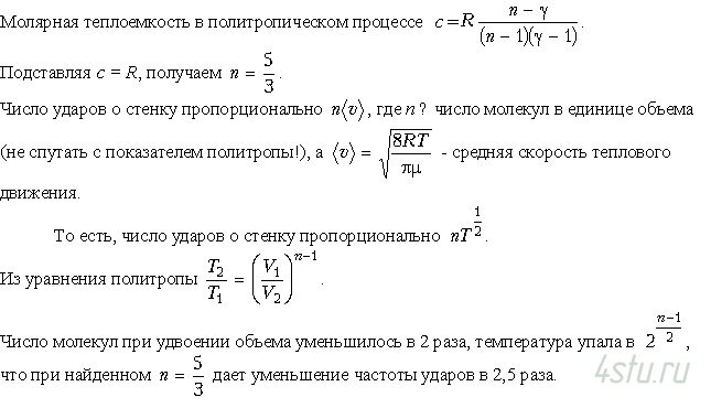
Объем газа, состоящего из жестких двухатомных молекул, увеличили в η = 2,0 раза по политропе с молярной теплоемкостью С = R. Во сколько раз изменилась при этом частота ударов молекул о стенку сосуда?
Решение:

Объем газа, состоящего из жестких двухатомных молекул, увеличили в η = 2,0 раза по политропе с молярной теплоемкостью С = R. Во сколько раз изменилась при этом частота ударов молекул о стенку сосуда?