№ 2.49
Задание:
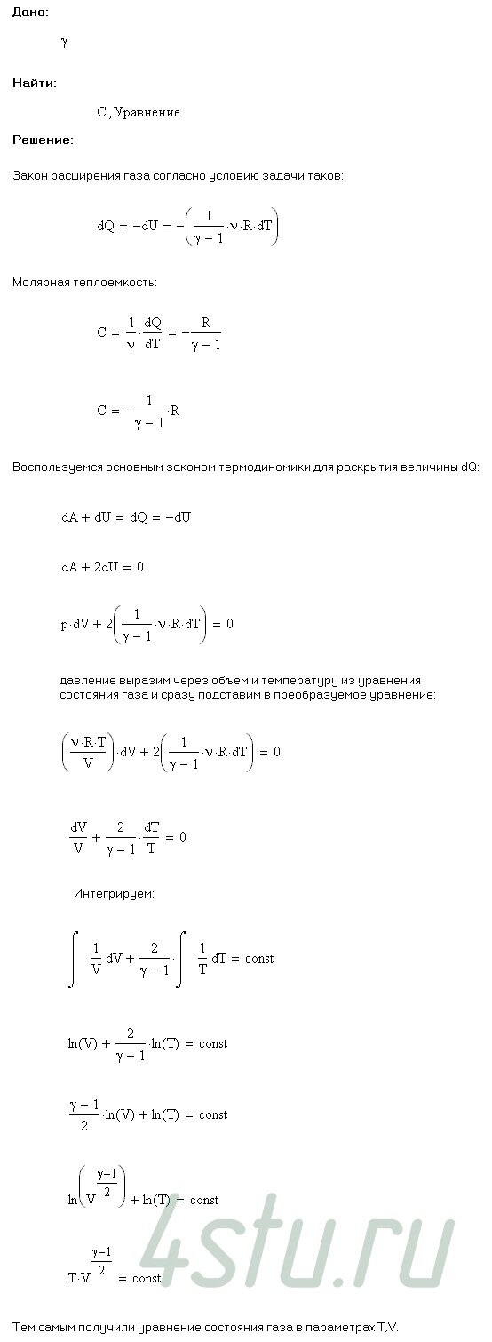
Идеальный газ, показатель адиабаты которого γ, расширяют так, что сообщаемое газу тепло равно убыли его внутренней энергии. Найти: а) молярную теплоемкость газа в этом процессе; б) уравнение процесса в параметрах Т, V; в) совершенную молем газа работу при увеличении его объема в η раз.
Решение:
