№ 2.43
Задание:
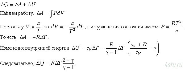
Объем идеального газа с показателем адиабаты γ изменяют по закону V = a/T, где a — постоянная. Найти количество тепла, полученное одним молем газа в этом процессе, если температура газа испытала приращение ΔT.
Решение:

Объем идеального газа с показателем адиабаты γ изменяют по закону V = a/T, где a — постоянная. Найти количество тепла, полученное одним молем газа в этом процессе, если температура газа испытала приращение ΔT.