№ 2.35
Задание:
В вертикальном цилиндре под поршнем находится один моль некоторого идеального газа при температуре Т. Пространство над поршнем сообщается с атмосферой. Какую работу необходимо совершить, чтобы, медленно поднимая поршень, изотермически увеличить объем газа под ним в n раз? Трение поршня о стенки цилиндра пренебрежимо мало.
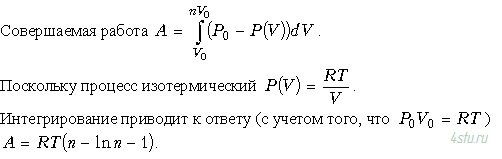
Решение:
