№ 2.20
Задание:
Горизонтальный цилиндр, закрытый с одного конца, вращают с постоянной угловой скоростью ω вокруг вертикальной оси, проходящей через открытый конец цилиндра. Давление воздуха снаружи р0, температура Т, молярная масса воздуха М. Найти давление воздуха как функцию расстояния r от оси вращения. Молярную массу считать не зависящей от r.
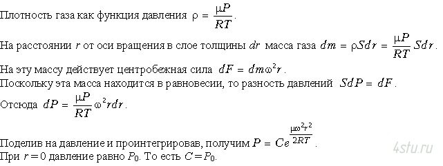
Решение:
