№ 2.171
Задание:
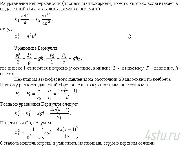
Из круглого отверстия вытекает вертикальная струя воды так, что в одном из горизонтальных сечений ее диаметр d = 2,0 мм, а в другом сечении, расположенном ниже на l = 20 мм, диаметр струи в n = 1,5 раза меньше. Найти объем воды, вытекающий из отверстия за одну секунду.
Решение:
