№ 2.157
Задание:
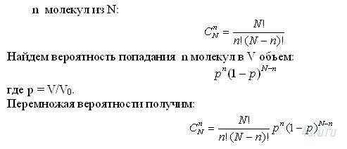
В сосуде объемом V0 находится N молекул идеального газа. Найти вероятность того, что в некоторой выделенной части этого сосуда, имеющей объем V, окажется n молекул. Рассмотреть, в частности, случай V = V0/2.
Решение:

В сосуде объемом V0 находится N молекул идеального газа. Найти вероятность того, что в некоторой выделенной части этого сосуда, имеющей объем V, окажется n молекул. Рассмотреть, в частности, случай V = V0/2.