№ 2.135
Задание:
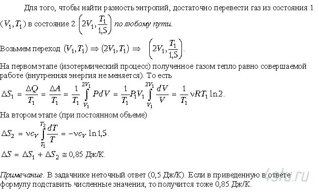
В сосудах 1 и 2 находится по ν = 1,2 моля газообразного гелия. Отношение объемов сосудов V2/V1 = α = 2,0, а отношение абсолютных температур гелия в них T1/T2 = β = 1,5. Считая газ идеальным, найти разность энтропии гелия в этих сосудах (S2-S1).
Решение:
