№ 2.134
Задание:
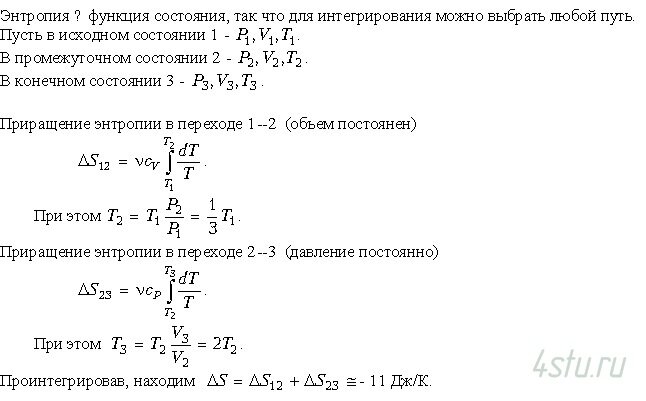
Найти приращение энтропии ν = 2,0 моля идеального газа с показателем адиабаты γ = 1,30, если в результате некоторого процесса объем газа увеличился в α = 2,0 раза, а давление уменьшилось в β = 3,0 раза.
Решение:

Найти приращение энтропии ν = 2,0 моля идеального газа с показателем адиабаты γ = 1,30, если в результате некоторого процесса объем газа увеличился в α = 2,0 раза, а давление уменьшилось в β = 3,0 раза.