№ 1.188
Задание:
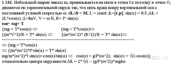
Небольшой шарик массы m, привязанный на нити длины l к потолку в точке О, движется по горизонтальной окружности с постоянной угловой скоростью ω. Относительно каких точек момент импульса M шарика остается постоянным? Найти модуль приращения вектора момента импульса шарика относительно точки О за половину оборота.
Решение:
