№ 1.177
Задание:
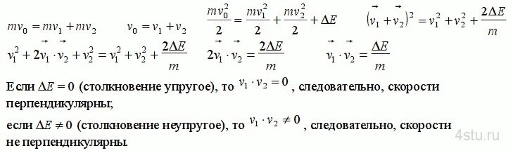
Молекула испытала соударение с другой, покоившейся, молекулой той же массы. Показать, что угол между направлениями разлета молекул: а) равен 90°, если соударение абсолютно упругое; б) отличен от 90°, если соударение неупругое.
Решение:
